Instance Verification Kit (IVK)
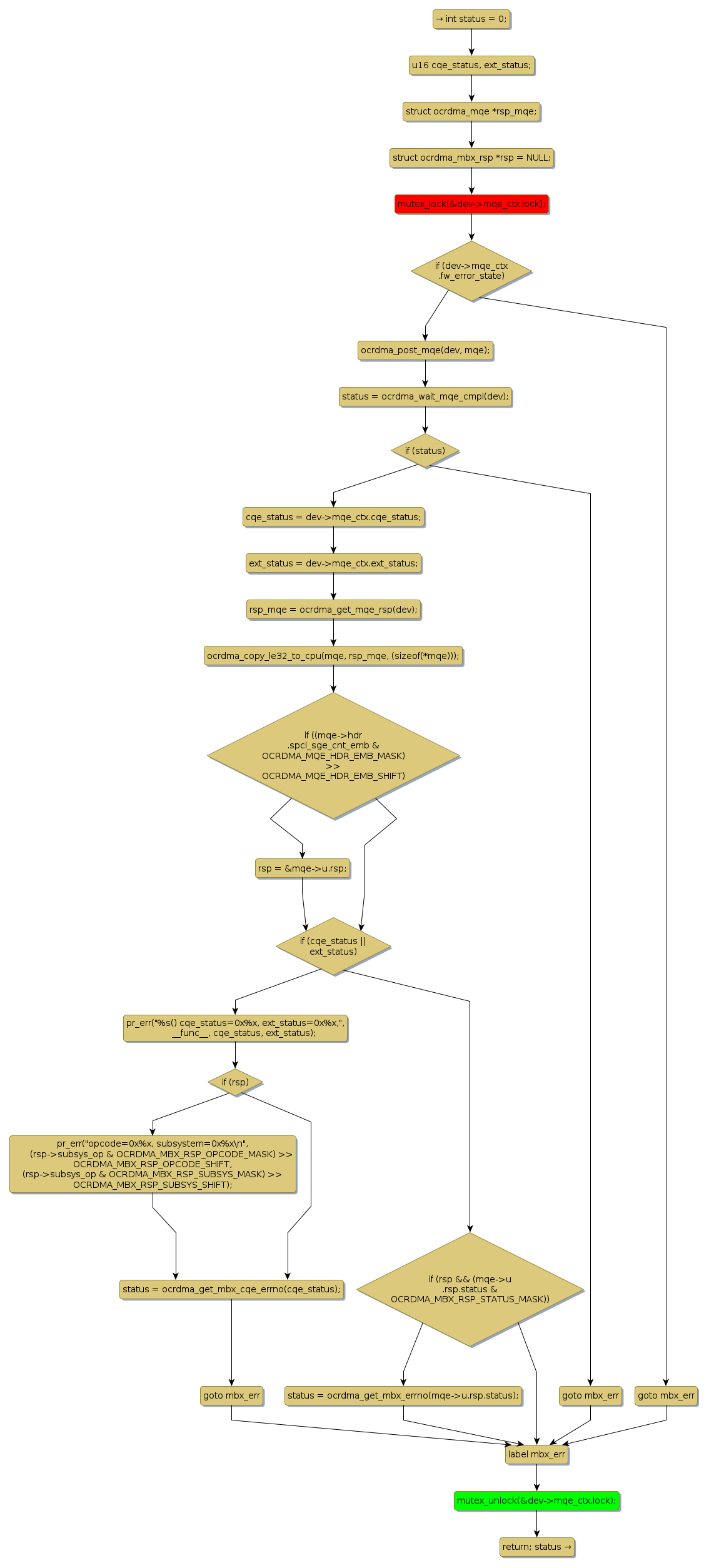
mutex lock @ [26871+31+/linux-3.19-rc1/drivers/infiniband/hw/ocrdma/ocrdma_hw.c]
Instance Signature: lock
|
The Matching Pair Graph:
|
|
Function Name
|
Control Flow Graph (CFG)
|
Events Flow Graph (EFG)
|
Source Correspondence
|
|
ocrdma_mbx_cmd
|
|
|
[26693+14+/linux-3.19-rc1/drivers/infiniband/hw/ocrdma/ocrdma_hw.c]
|